北京一讼律师事务所
  • 首页
  • 走进一讼

  • 一讼律师

  • 擅长领域ss

  • 一讼视频

  • 咨询预约

  • 拆迁诊断

  • 一讼资讯

  • 联系我们ss

  • 一讼资讯
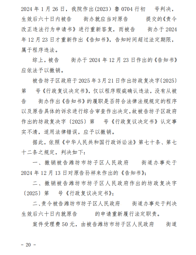
    一讼资讯 【胜诉公告】山东孙先生诉街道办、区政府不履职及行政复议案> 【胜诉公告】山东孙先生诉街道办、区政府不履职及行政复议案
    2025-12-31

    【胜诉公告】山东孙先生诉街道办、区政府不履职及行政复议案

    分享到:

    由本所李顺华律师、韩海祥律师代理的山东潍坊孙先生诉潍坊市坊子区人民政府某街道办、潍坊市坊子区人民政府不履行法定职责及行政复议一案,经潍坊市坊子区人民法院依法审理,作出(2025)鲁0704行初52号行政判决书,撤销街道办作出的《告知书》及区政府作出的《行政复议决定书》,并责令街道办在判决生效后60日内重新履行法定职责。当事人的权益得以有效维护,特此公告。



    上一条:【胜诉公告】山东孙先生诉街道办、区政府不履职及行政复议案
    下一条:【胜诉公告】保定市张先生等人诉强拆违法案