北京一讼律师事务所
  • 首页
  • 走进一讼

  • 一讼律师

  • 擅长领域ss

  • 一讼视频

  • 咨询预约

  • 拆迁诊断

  • 一讼资讯

  • 联系我们ss

  • 一讼资讯
    一讼资讯 二审全面改判!破解行政复议困局,律师尽显专业本色> 二审全面改判!破解行政复议困局,律师尽显专业本色
    2026-03-30

    二审全面改判!破解行政复议困局,律师尽显专业本色

    分享到:

    近日,北京一讼律师事务所李顺华律师、韩海祥律师代理的杨建设(化名)山西省某市政府不予受理行政复议申请决定一案,在一审全盘败诉的情况下,经律师专业代理,山西省高级法院作出二审终审胜诉判决,成功撤销一审错误判决山西省某市政府不予受理行政复议申请决定责令山西省某市政府在判决生效后五日内对杨建设的行政复议申请依法予以受理,为当事人打通关键维权路径。本案的逆转胜诉,核心得益于代理律师对案件焦点的精准把控、对法律适用误区的深刻剖析,以专业经验力破困局。

    一、案情缘起:因评估报告信息公开争议,维权陷入程序死局

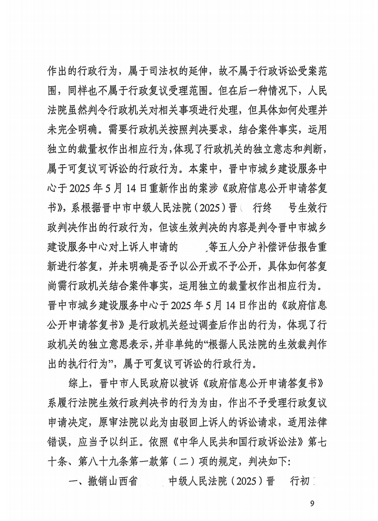
    本案源于棚户区改造征收中的政府信息公开争议。当事人作为被征收人,就案涉房屋征收分户补偿评估报告向山西省某市征收中心申请信息公开,该中心作出的信息公开答复被法院判决撤销并责令重作后,重新作出的新信息公开答复仍未满足当事人的合法诉求。

    当事人遂向山西省某市政府申请行政复议,山西省某市政府却违法作出不予受理行政复议申请决定,当事人又对山西省某市政府作出的不予受理行政复议申请决定提起诉讼,一审法院亦驳回当事人诉讼请求,维权之路遭遇重大挫折

    二、该案件两重困境叠加,改判难度极大

    此类行政案件的二审逆转,堪称难上加难,重司法与实务壁垒横亘在前:

    行政机关法律适用明显错误 山西省某市政府刻意混淆 “纯粹司法执行行为” 与 “行政机关裁量重作行为”的法律边界,错误援引《行政复议法》规定,将行政机关享有独立裁量权的重新答复行为,认定为履行生效判决的司法延伸行为,违法剥夺当事人法定复议权利,且该错误法律适用观点得到一审法院采信。

    裁判惯性阻力极大 一审法院已基于行政机关的错误抗辩作出驳回判决,二审推翻一审定性、纠正行政机关法律适用错误,面临极大的裁判认可阻力。

    三、庭审攻坚:直击行政机关法律适用错误问题,二审得以全面改判

    二审庭审中,韩海祥律师紧扣法律条文与案件事实,直击山西省某市政府法律适用的核心错误,逐一驳斥其抗辩理由,以严密的法理逻辑、精准的法条适用、清晰的观点阐述,彻底推翻一审裁判的法律依据,清晰论证案涉行政行为的可复议性,充分阐明行政机关违法剥夺当事人救济权利的事实。

    韩海祥律师的专业意见,彻底扭转了庭审局面,成功获得二审法院的全面认可。敲锤2.jpg

    、终审判决:撤销一审判决与复议决定,维权通道正式打通

    最终,山西省高级法院采纳韩海祥律师的代理意见,作出终审判决撤销一审法院一审行政判决;撤销山西省某市政府作出的不予受理行政复议申请决定;责令其山西省某市政府于判决生效后五日内依法受理当事人的复议申请。

    这一终审判决,直接纠正了行政机关的法律适用错误,打破了通过行政复议程序维权受阻的僵局,为当事人后续维权扫清了核心障碍。

    案件启示:专业行政律师,是程序正义的关键守护者

    本案的胜诉,是专业行政诉讼律师专业价值的重要体现。面对行政机关的法律适用误区、一审败诉的不利局面,正是代理律师对行政法法理的深刻把控、对案件焦点的精准锁定、对庭审抗辩的精准发力,才实现了绝境逆转。

    在复杂的行政诉讼领域,专业的律师绝非简单参与程序,而是直击案件核心法律漏洞,纠正行政机关与法院的错误做法,以专业能力破除壁垒、捍卫当事人的法定权利,为当事人打通维权的最后一公里,让法律的公平正义真正得以实现。



    上一条:二十余载维权路终见曙光:专业律师助力当事人取得关键复议结果
    下一条:拆迁安置遇"模糊答复"?胜诉案例告诉你:行政机关不能这样"踢皮球"