北京一讼律师事务所
  • 首页
  • 走进一讼

  • 一讼律师

  • 擅长领域ss

  • 一讼视频

  • 咨询预约

  • 拆迁诊断

  • 一讼资讯

  • 联系我们ss

  • 一讼资讯
    一讼资讯 「胜诉公告」浙江省某委托人与浙江省某市某区某街道办政府信息公开申请行政复议一案> 「胜诉公告」浙江省某委托人与浙江省某市某区某街道办政府信息公开申请行政复议一案
    2026-03-31

    「胜诉公告」浙江省某委托人与浙江省某市某区某街道办政府信息公开申请行政复议一案

    分享到:

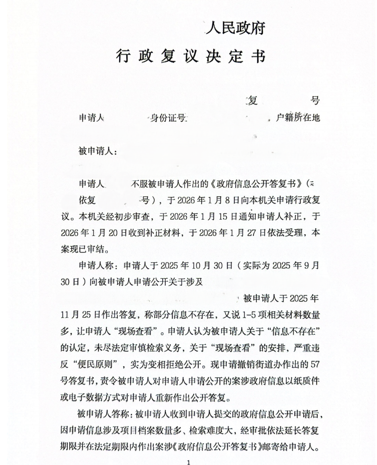
    由本所李顺华律师代理的浙江省某委托人与浙江省某市某区某街道办政府信息公开申请行政复议一案,经浙江省某市某区人民政府依法审理,作出xxx政复[2026]xxx号行政复议决定书,复议撤销了街道办作出的xx号《政府信息公开答复书》,并责令其限期重新作出答复,并书面答复。当事人的权益得以有效维护,特此公告。


    上一条:【胜诉公告】萧县王先生复议萧县某镇人民政府不履行政府信息公开职责一案
    下一条:【胜诉公告】武汉张先生等人与xx街道办及武昌区政府信息公开案